通知公告

通知公告
beat365官网位置: 首页 > 通知公告 > 正文

关于推荐申报2022年省教育厅科研计划项目和高校优秀中青年科技创新团队的公示

作者:   时间:2022-06-08   点击数:

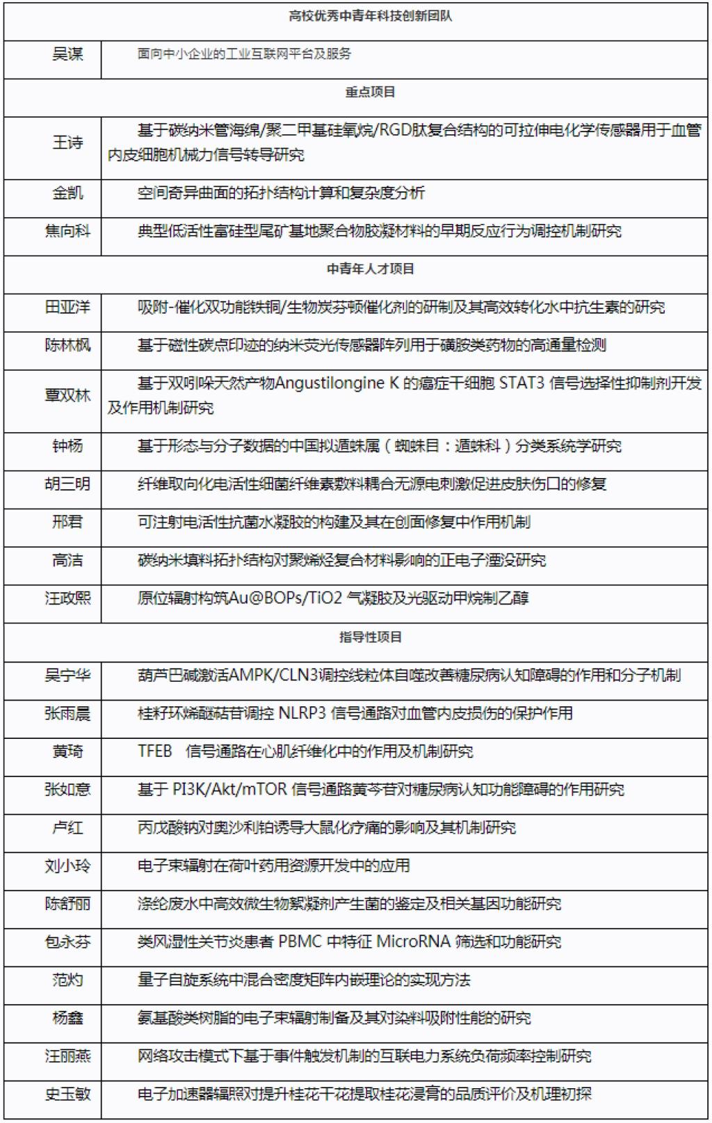
科研处受理各单位推荐申报2022年度省教育厅科研计划项目和高校优秀中青年科技创新团队共41项,经科研处形式审查,校内外专家评审,根据评审结果拟推荐申报2022年湖北省高校优秀中青年科技创新团队1项,教育厅科研计划重点项目3项、中青年人才项目8项、指导性项目12项。具体结果公示如下。

beat365官网

如有异议,请在公示期内向科研处或学术委员会反馈意见。

公示时间:202268-2022612

科研处 联系电话:0715-8260535

学术委员会秘书处 联系电话:0715-8151295


版权所有:beat·365(中国)-官方网站 技术支持:beat365官网计算机科学与技术学院 维护/管理:beat365官网beat365官网

地址:湖北省咸宁市咸宁大道88号beat365官网医药楼四栋二楼,邮编:437000 电话:0715-8236051 电子信箱:tnbsys_hbust@163.com

手机版
Baidu
sogou